PA电竞(中国区)官网 - PlayAce
首页
关于我们
团队队伍
学术研究
旗下产业
研究生教育
团学工作
党建思政
人才招聘
员工之家
团学工作
新闻动态
通知公告
内容分类
首页
关于我们
团队队伍
学术研究
旗下产业
研究生教育
团学工作
党建思政
人才招聘
员工之家
团学工作
新闻动态
通知公告
相关链接
阅读新闻
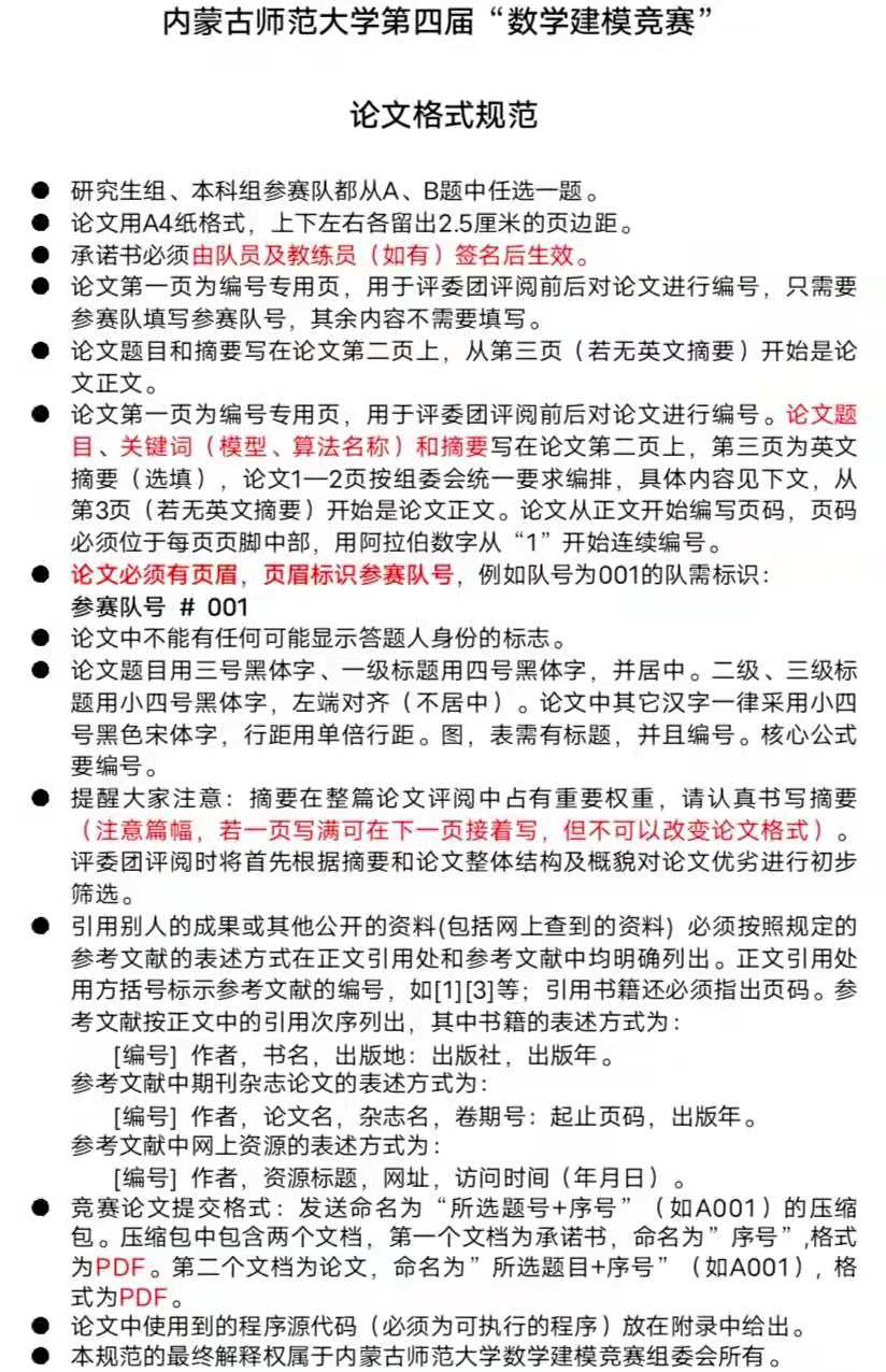
pa电子第四届“数学建模竞赛”论文格式规范
[日期:2021-05-15]